欢迎光临米兰体育中心官网!今天是:
| 繁体 | 网站已支持ipv6当前位置: 首页 - 米兰(中国)体育官方网站 - 米兰(中国)体育官方网站
8月23日下午,市教育体育局集团化办学和义务教育优质均衡发展推进会在教育体育局三楼会议室召开。局党组书记、局长孙洪涛出席会议,局党组成员、副局长尹卫东主持会议,局相关科室和集团化办学集团校、成员校校长参加会议。
各个集团校和成员校不穿靴、不戴帽、不读稿子,实事求是的把开学前集团化办学双边工作和本学期即将开展的工作进行了汇报。各位校长就校级班子沟通磋商,达成一致的工作思路、选派管理团队、互派教师人选、特色教学、精细化作业设计等工作进行了深入细致的工作汇报和工作交流。
相关科室就提升集团校教师队伍建设、学科特色培育指导、人事政策支持、教育资源保障等方面进行了表态发言。
孙洪涛局长充分肯定了大家的扎实工作和工作热情。孙洪涛强调,实施集团化办学、强校带弱校是实现教育优质均衡发展的有效途径,是办好家门口学校的好举措,是实打实的民生,各学校要靠科学规范的制度管理,带好管理队伍,制定出一套教师愿意干、教师快速成长的激励机制。集团校要一体化管理,提高服务意识,相关科室要为集团化学校做好服务,校长要为教师做好服务,多关注一线教师、关注一线教师需求,为教学一线服务,以优质服务助力优质教育发展。
尹卫东局长在总结发言时强调,在新学期开学之际,我们召开局集团化办学和义务教育优质均衡发展推进会,就是要全面提升我市的教育质量,办人民满意的教育,全体教育同志要认真落实孙局长的讲话要求,振奋精神,精心谋划工作,认真落实工作,推进我市教育质量优质发展。
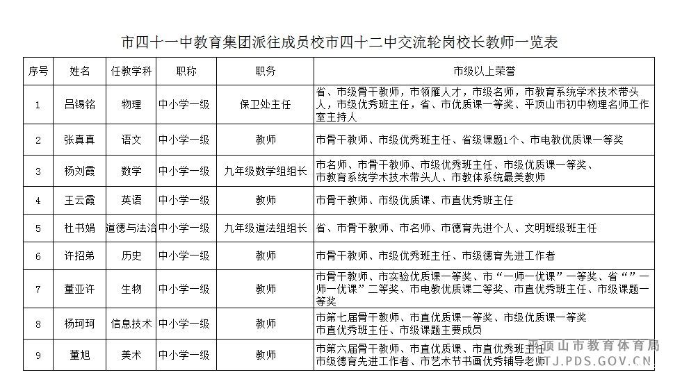
附:各集团校交流成员校轮岗校长教师一览表
版权所有:米兰体育中心官网 联系地址:米兰手机版app下载安装新城区和谐路中段
网站标识码 4104000017 联系电话:0375-2629911
ICP证号:豫ICP备07501304号-5 豫公网安备41017202000105号 技术支持:平顶山电子政务外网运维中心